| [관련동향] 에너지공대 이영덕 교수팀, ‘CH₄ 열분해 청록수소 생산 공정’ 제시 | |||||
| 작성자 | 관리자 | 작성일 | 2025-08-22 | 조회수 | 27 | 
|---|---|---|---|---|---|
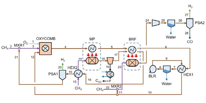
| [가스신문] 에너지공대 이영덕 교수팀, ‘CH₄ 열분해 청록수소 생산 공정’ 제시 CO₂무배출, 수소생산비 최대 70% 절감 이영덕 교수팀이 개발한 메탄 열분해 청록수소 생산 공정도(출처 : 가스신문) · 관련 기사 링크 : https://www.gasnews.com/news/articleView.html?idxno=121364 | |||||
 
	
			        		
